-

Solar Powered House Numbers
Jason
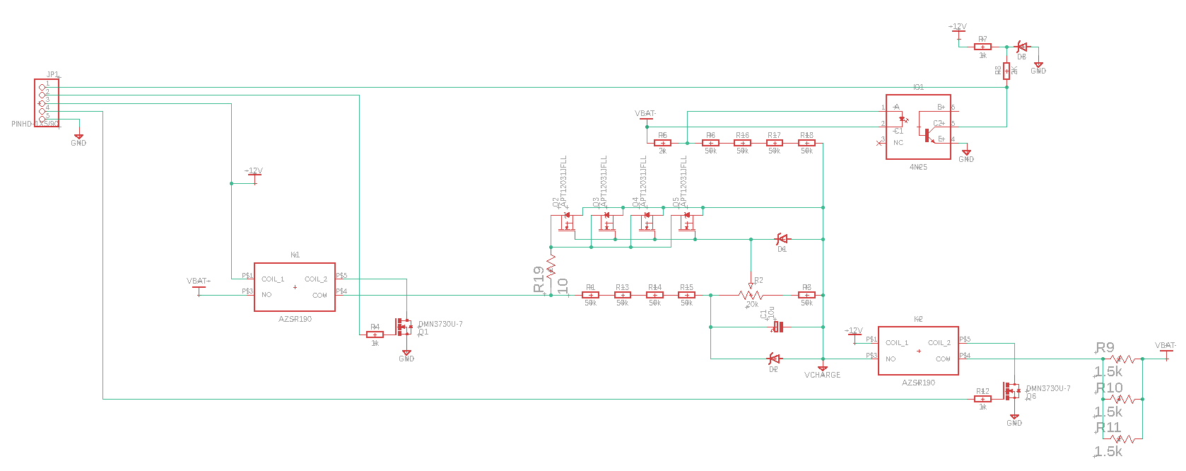
Introduction I built a battery powered house number sign that lights up at night and is recharged during the day using a solar panel. Process CAD render The numbers were laser cut from 1/8″ acrylic The number cutouts on the back plate of the sign was scribed and milled from an aluminum bar. This is…









